Integrated Multi-Language AI Trading System

Real-time Financial Data | Multimodal AI Inference | Ultra-Low Latency Execution | Sub-250ms Performance

Overview & Architecture
System Components
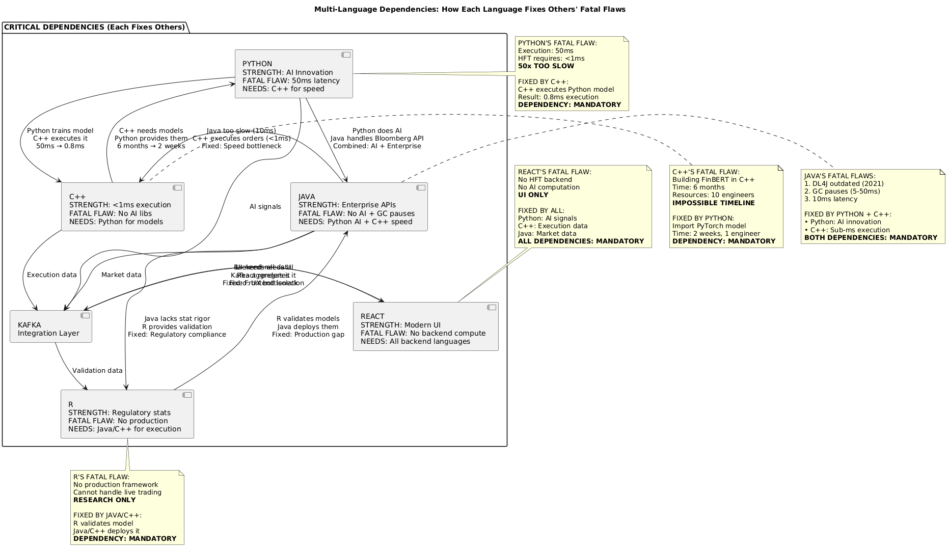
Multi-Language Dependencies

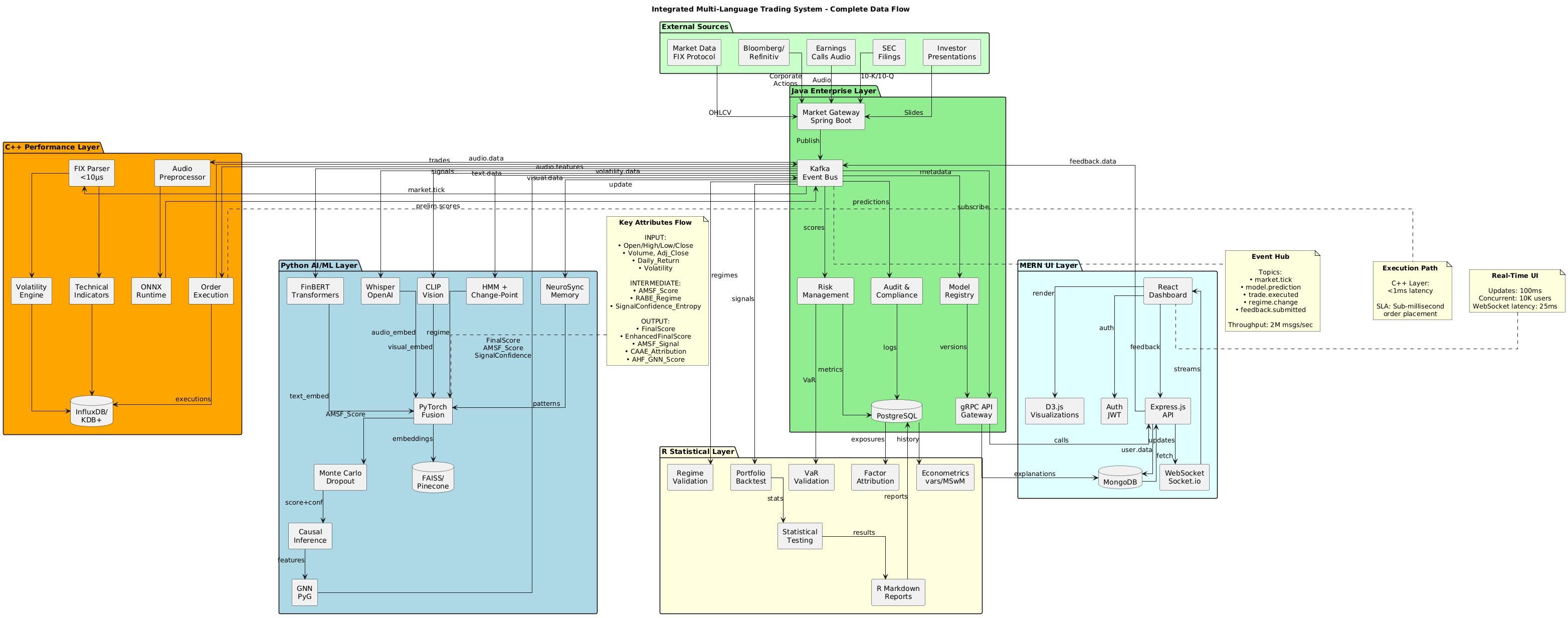
System Architecture

System Architecture

Polyglot Architecture Rationale

Multi-Language Dependencies

Problem Context & Vision

Modern trading systems face three major challenges:

  • Data diversity – structured market data, unstructured text, audio, and vision signals
  • Latency constraints – decisions must be made in milliseconds
  • Regulatory and risk control – models must be explainable, auditable, and compliant

Our solution addresses these challenges by combining five languages, each used where it performs best, while maintaining an end-to-end latency under 250 milliseconds.

External Data Sources

  • Market data via FIX protocol
  • Bloomberg and Refinitiv feeds
  • Earnings calls (audio)
  • SEC filings and investor presentations (text and slides)

End-to-End Performance

Total Latency Budget: ~250 milliseconds
Data ingestion: 10 ms | Preprocessing: 60 ms | AI inference: 150 ms | Risk checks: 20 ms | Execution: 10 ms

Why Multi-Language?

No single language excels at everything:

  • Java for enterprise orchestration
  • C++ for speed and execution
  • Python for AI innovation
  • R for statistical validation
  • JavaScript (MERN) for real-time user experience

Java Enterprise Layer – System Backbone

At the core of the system is the Java Enterprise Layer, built using Spring Boot.

  • Acts as the market gateway
  • Publishes all incoming data to Kafka Event Bus
  • Risk management
  • Audit and compliance
  • Model registry and versioning
  • Stores metadata and logs in PostgreSQL

Why Java? Stability, type safety, and enterprise scalability.

C++ Performance Layer – Ultra-Low Latency

  • FIX message parsing in under 10 microseconds
  • Volatility engines and technical indicators
  • ONNX runtime for accelerated inference
  • Final order execution
  • Connects to InfluxDB / KDB+ for high-frequency time-series storage

Why C++? Latency is non-negotiable—milliseconds decide profitability.

Python AI/ML Layer – Intelligence Core

At the heart of decision-making:

  • FinBERT Transformers for financial text
  • Whisper for earnings call transcription
  • CLIP Vision for slide and visual interpretation
  • HMM + change-point detection for regime shifts
  • GNNs for relational market modeling
  • PyTorch Fusion for embedding fusion
  • FAISS for indexing
  • Monte Carlo dropout for confidence estimation
  • Causal inference for explainability

Output: AMSF score, confidence level, and regime-aware trading signal.

R Statistical Layer – Validation & Governance

Ensures robustness and regulatory readiness:

  • Portfolio backtesting
  • VaR validation
  • Factor attribution
  • Econometric analysis
  • Statistical hypothesis testing

Results are automatically compiled into R Markdown reports, ensuring transparent, reproducible decision logic.

MERN UI Layer – Real-Time Visualization

Built for real-time monitoring with key features:

  • React dashboards with D3 visualizations
  • WebSocket streams via Socket.IO
  • Express.js APIs with JWT authentication
  • MongoDB for user data and explanations

The UI handles over 10,000 updates per second, allowing traders and risk teams to see signals, trades, and feedback in real time.

Event Hub & Execution Path

All system components communicate through the Kafka Event Hub, ensuring:

  • Loose coupling
  • Fault tolerance
  • Scalable event-driven architecture
Execution Path:
AI signal → risk checks → compliance → C++ execution → market
With sub-millisecond SLA enforcement

Multi-Language Dependencies

Core Principle: Every language has a fatal flaw. Our architecture works because another language compensates for it. This is not redundancy—this is critical dependency engineering.

Python – Intelligence Without Speed

Strengths:

  • Rapid AI innovation
  • Transformers, multimodal models, causal inference
  • Fast experimentation and research velocity

Fatal Flaw: ~50 ms execution latency (50× too slow for live execution)

Fix: Python trains and generates models; C++ executes them in production

Execution drops from 50 ms → 0.8 ms

C++ – Speed Without Intelligence

Strengths:

  • Sub-millisecond execution
  • Deterministic latency
  • Market order execution

Fatal Flaw: No modern AI ecosystem. Writing FinBERT in C++ would take 6 months with large teams.

Fix: Python builds the models; C++ loads and executes them

Java – Enterprise Control With Latency Trade-offs

Strengths: Enterprise APIs, market gateways, compliance, Bloomberg integration

Fatal Flaws:

  • Outdated deep learning ecosystem
  • Garbage collection pauses (5–50 ms)
  • Latency unsuitable for execution paths

Fix: Python provides AI; C++ provides speed; Java orchestrates and governs

React – Visualization Without Computation

Strengths: Real-time dashboards, interactive analytics, trader-friendly visualization

Fatal Flaw: No backend computation, no AI, no market data ingestion

Fix: Python supplies AI signals; Java supplies validated market data; C++ supplies execution metrics

R – Statistical Rigor Without Production

Strengths:

  • Regulatory statistics
  • Model validation
  • Risk analytics
  • Econometrics and backtesting

Fatal Flaw: No production-grade framework. Research-only by design.

Fix: R validates models; Java and C++ deploy them

Kafka – The Neutral Backbone

Role:

  • Decouple languages
  • Enable asynchronous communication
  • Prevent tight coupling failures

Without Kafka, language dependencies become brittle and latency spikes propagate system-wide.

Why Single-Language Systems Fail

Critical Industry Truth:
❌ Python-only: fails on latency
❌ C++-only: fails on AI innovation
❌ Java-only: fails on speed
❌ R-only: fails on production
❌ React-only: fails on computation
There is no universal language for: AI, Trading, Compliance, Visualization, and Execution

Final Takeaway

This architecture is not complex by accident. It is complex because:

  • Financial markets are real-time
  • AI is computationally heavy
  • Regulations demand explainability
  • Execution demands determinism

Each language exists because removing it breaks the system.